Since I’m working with packet again, you encounter all kinds of problems and then have to solve them again. The same now.
I recently purchased an AEA PK-88 packet modem. Only this one has no Hardware DCD. So you have to use your Squelch on your radio.
To work with an open Squelch you need something that only triggers FSK tones, and then tells the modem that DATA is coming in.
A Hardware DCD does this.
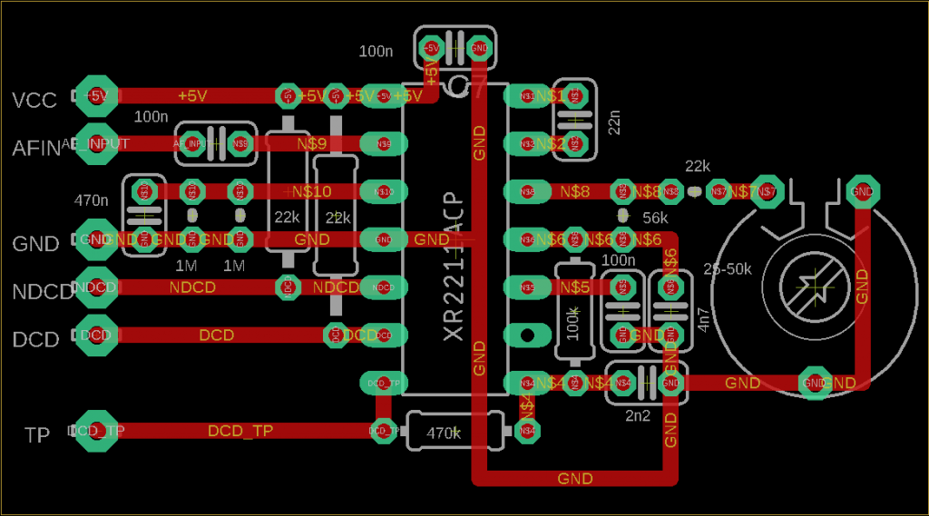
I still had XR2211s in my component inventory. Excellent for this application.
the XR2211 checks whether valid tones are received in a certain range.
If that is the case, a Pin goes from High to Low or vice versa.
You can use this Pin to let the Modem know that tones are coming in instead of noise.
I got the principle from an old schematic of a TNC2s. and made it into a universal whole.
Each modem IC has a CD pin. In other words, Carrier Detect.
This voltage level goes from HIGH to LOW or vice versa as soon as the modem IC sees some activity.
So also on noise.
To use this circuit you have to interrupt the connection between this CD pin on the modem IC and the other electronics.
The DCD or NDCD pin of the Universal DCD PCB then goes from the interruption to the further electronics. So not to the CD pin of the modem IC.
We dont use that pin anymore.
Further you will have to check which of the outputs of the DCD board you need. DCD or NDCD
You also need to tap the incoming audio somewhere in the modem and transfer it to AFIN on the Universal DCD board.
With the potentiometer you can adjust the “detection window” of the XR221.
You have to see it this way. The XR2211 must recognize tones between 1000Hz and 2300Hz. These are the AX.25 AFSK Tones for 1200bd operation.
By turning the potentiometer you can set this “viewing window” so that these tones fall within the window.
This must be adjusted experimentally.
Furthermore, the PCB requires a voltage of 5V. This can be found everywhere in a modem.



